37期 会報
「みな友だよりVol.16」を発行しました。
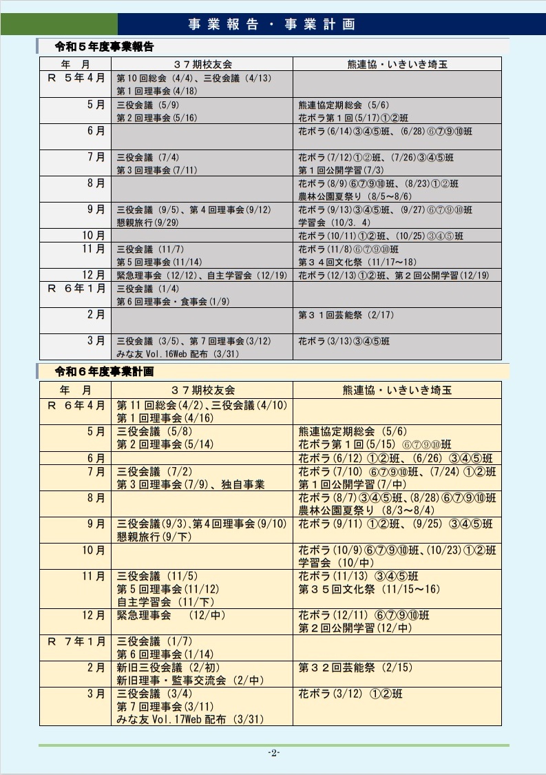
37期校友会の会報「みな友だよりVol.16」を発行しました。従来はPDF版で掲載していましたが、今回はスマホでの閲覧が便利なように、通常のHP形式(html)で画像によるものを追加しました。従来のPDF形式のものは「みな友16号(令和5年度号PDF版)」をご覧ください。
以下に各ページの縮小画像を示します。読みたい画像をクリックすると、ページが拡大します。なお、P.7~8の熊連協事業(熊連協文化祭)の展示品拡大画像を見たい場合は「熊連協文化祭 37期報告」をご覧ください。

(P.02 事業報告・計画) (P.03 校友会懇親旅行) (P.04 校友会自主学習会)

(P.05 熊連協芸能祭) (P.06 熊連協学習会) (P.07 熊連協文化祭1)

(P.08 熊連協文化祭2) (P.09 熊連協花ボラ) (P.10 ハイキングクラブ1)

(P.11 ハイキングクラブ2) (P.12 自由投稿) (P.13 みな友文芸・編集後記)
37期校友会の会報「みな友だよりVol.16」を発行しました。従来はPDF版で掲載していましたが、今回はスマホでの閲覧が便利なように、通常のHP形式(html)で画像によるものを追加しました。従来のPDF形式のものは「みな友16号(令和5年度号PDF版)」をご覧ください。
以下に各ページの縮小画像を示します。読みたい画像をクリックすると、ページが拡大します。なお、P.7~8の熊連協事業(熊連協文化祭)の展示品拡大画像を見たい場合は「熊連協文化祭 37期報告」をご覧ください。

(P.02 事業報告・計画) (P.03 校友会懇親旅行) (P.04 校友会自主学習会)

(P.05 熊連協芸能祭) (P.06 熊連協学習会) (P.07 熊連協文化祭1)

(P.08 熊連協文化祭2) (P.09 熊連協花ボラ) (P.10 ハイキングクラブ1)

(P.11 ハイキングクラブ2) (P.12 自由投稿) (P.13 みな友文芸・編集後記)


